DIOR UX Plateforme · Management · Retail

Plateforme de formation
& management des talents

Refonte de l’onboarding et de l’expérience manager pour améliorer
la lisibilité et l’engagement à l’échelle internationale des équipes Retail.

Client

Dior

Rôle

UX / UI Designer Senior
(IA, Flows, Design System)

Type

Plateforme Web B2B
SaaS Interne

Focus Utilisateurs

Managers Retail,
Learners (Équipes de vente)

Le Challenge

La journée d'un manager de boutique ne commence pas derrière un bureau. Elle commence sur le terrain, avec les clients, les inventaires, et une équipe à faire grandir.

Dior souhaitait harmoniser ses pratiques de formation à l'international. Mais le véritable défi n'était pas technique, il était humain : comment transformer une logique d'e-learning complexe en un outil de pilotage terrain clair, calme et adapté à des managers qui n'ont pas de temps à perdre dans des menus interminables ?

Mon Rôle

Dior souhaitait faire évoluer son outil de formation interne pour :
- fluidifier l’onboarding des nouveaux conseillers
- Donner aux managers un rôle actif dans la validation
- Suivre la performance des équipes à l’échelle internationale

Mon objectif : transformer un outil administratif en interface premium et opérationnelle, alignée avec les standards de la Maison Dior.

Problématique

Un parcours invisible,
des décisions impossibles

Les parcours étaient fragmentés entre des outils disparates, le suivi des équipes manuel, et les learners abandonnaient les modules avant complétion.

Problem Statement

Comment unifier la formation, le suivi managérial et l'engagement learner à l'échelle mondiale, sans sacrifier les spécificités locales ni la sobriété opérationnelle attendue par Dior ?

Un parcours fragmenté
Email d'invitation Outil A Modules FR Outil B Modules EN/JP Tableur Suivi manager Reporting Aucune donnée ?

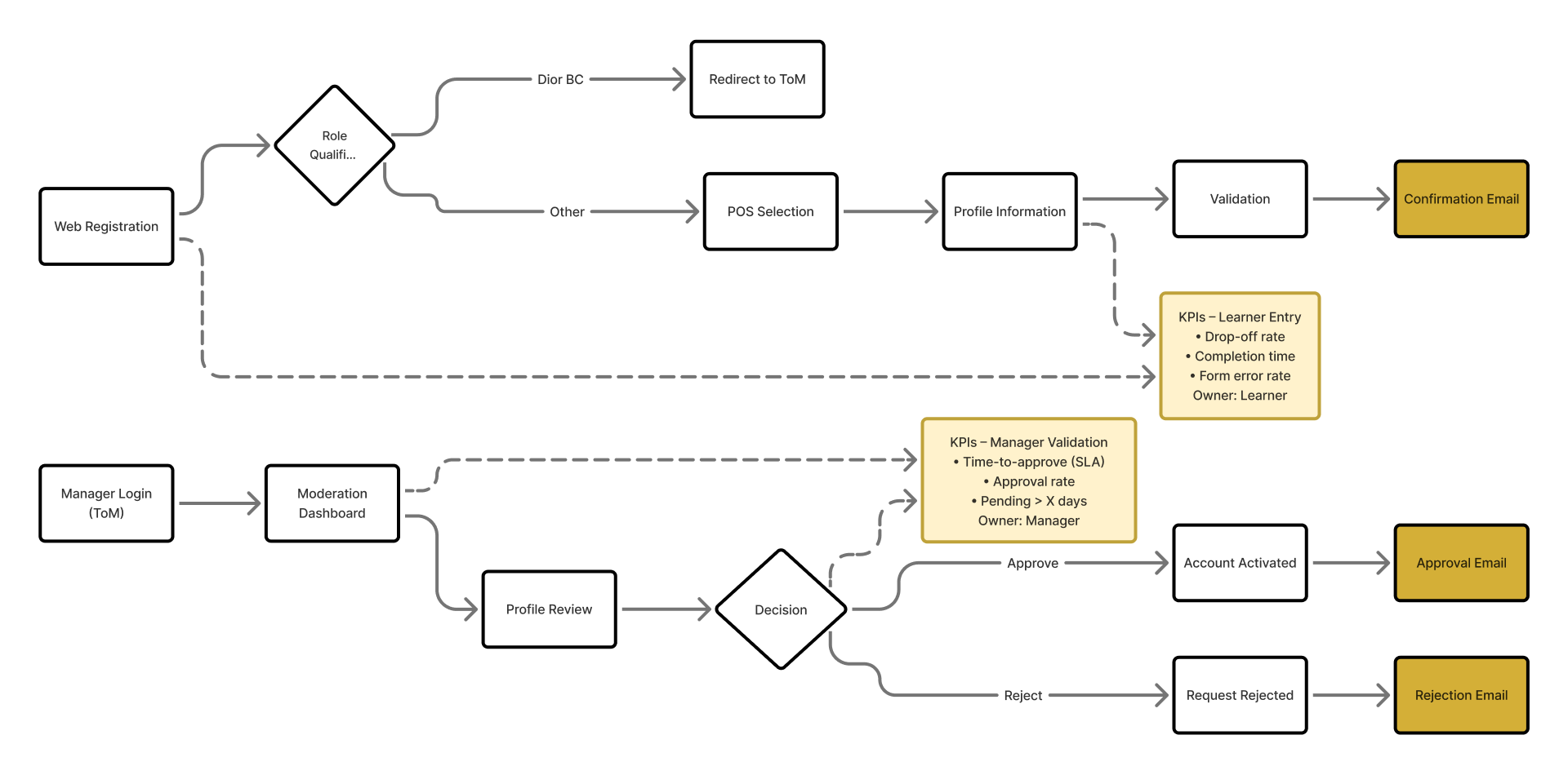
Architecture & Flows

UX Architecture Dior
Solutions

Rendre le parcours compréhensible
dès le premier contact

Étapes compréhensibles
Parcours Onboarding nouveaux learners

J'ai repensé le parcours d'onboarding pour le simplifier drastiquement. L'objectif : créer un point d'entrée unique et sans friction, où l'utilisateur passe moins de temps à s'inscrire et plus de temps à se former.

Le taux de completion du parcours est passé de 64% à plus de 88%.

Flow
Mails
Emails alignés
Des emails qui guident, pas qui noient

Le flow des notifications par mail était générique, sans contexte ni action claire. J'ai redessiné et intégré le système avec une action/feedback unique par email, personnalisée par rôle et langue du learner.

Le taux d'ouverture des emails est passé de 22% à 61%.

Feedback immédiat
Chaque action confirmée

L'absence de feedback système était la première source de confusion en audit heuristique.

J'ai ajouté des micro-confirmations et feedbacks visuels à chaque étape critique : validation, archivage, réactivation.

Interactions

L'Interface comme outil proactif

Si un manager ne peut pas voir en un coup d'œil qui a besoin d'être accompagné aujourd'hui, la plateforme perd son utilité. J'ai conçu un système UI où chaque état est lisible instantanément, chaque interaction prédictible, et où l'information est hiérarchisée pour l'action.

Boucles d'engagement

Formation, Action, Reconnaissance. L'interface ne se contente pas d'afficher des données, elle guide le manager vers la prochaine action à valider sur le terrain.

Vue "Team Management"

Un tableau de bord conçu autour de la façon dont les managers pensent leurs équipes, avec des indicateurs de progression sans aucune surcharge cognitive.

Documentation des états

En attente, validé, à relancer. Une codification visuelle stricte et documentée pour que le suivi des tâches ne demande aucun effort d'interprétation.

Mécaniques motivationnelles

Intégration d'un système de points et de validations explicites pour impliquer activement le manager dans la montée en compétences de ses talents.

Design System Dior
Impact

Des résultats mesurables
dès les premières semaines

+38%

Taux de complétion
du parcours d'inscription

+52%

Engagement hebdomadaire
des learners actifs

−60%

Temps de pilotage
pour les managers

Takeaway

La valeur ne vient pas
de la complexité du système,
mais de sa lisibilité

En donnant à chaque acteur exactement ce dont il avait besoin, la plateforme est devenue un outil que les équipes voulaient utiliser, pas seulement qu'elles devaient utiliser.